Rumen Pandev1,2, Paraskevas Pakataridis3, Filippos Savvas Chelmis3, Iliana Nefeli Sorotou3, Munazza Khan2* and Radina Ivanova4
Received: October 04, 2024; Published: October 14, 2024
*Corresponding author: Munazza Khan, Medical University Pleven, 1 “St. KlimentOhridski” Str, Pleven, Bulgaria
DOI: 10.26717/BJSTR.2024.59.009241
Background: Papillary thyroid microcarcinoma is a frequent finding in patients with thyroid nodules. Firstline
management of these tumors has traditionally been with surgical excision. However, contemporary
publications and updated guidelines are gradually favoring less invasive treatment approaches including active
surveillance. Our aim was to investigate whether long-term active surveillance of patients with papillary thyroid
microcarcinoma is a viable treatment option in a selected group of patients with lesions ≤ 10mm.
Methods: We conducted a study involving 117 patients placed under active surveillance to assess the outcomes
of non-surgical follow-up. The individuals included were found, on ultrasound, to have asymptomatic papillary
thyroid carcinoma (PTC); fine-needle aspiration (FNA) showed evidence of the low-risk classical variant. We
enrolled 100 patients with a diameter of ≤ 10mm, as well as 17 patients with a diameter ≤ 15mm who preferred
active surveillance to surgery. Regular evaluations using neck ultrasonography were performed on all patients
at intervals of 6-12 months.
Results: 30 patients chose immediate surgery or underwent conversion to surgery due to either size enlargement,
ultrasound-suspected lymph nodes, or upon patient request. 87 patients were followed with active surveillance
and remained devoid of clinical symptoms with no indications of disease advancement. None of the patients
experienced distant metastases or mortality throughout the duration of their follow-up.
Conclusion: Our study demonstrates that active surveillance is a viable treatment option in a specific patient
cohort. Active surveillance can serve as a safeguard against the potential risks and complications of unnecessary
surgical procedures, and possibly reduces treatment-associated expenses.
Keywords: Active Surveillance; Papillary Thyroid Microcarcinoma; Thyroid Surgery; Nonsurgical Management; Conservative Treatment
Abbreviations: PTMC: Papillary Thyroid Microcarcinomas; PTC: Papillary Thyroid Carcinoma; FNA: Fine-Needle Aspiration; UGTA: Ultrasound-Guided Thermal Ablation; RFA: Thyroidectomy Ablation; AS: Active Surveillance; RLN: Recurrent Laryngeal Nerve; IS: Immediate Surgery; fT4: Free Thyroxine; fT3: Free Triiodothyronine; MTC: Medullary Thyroid Carcinoma
Carcinomas of the thyroid develop in around 3/100,000 people in Europe and the US, and make up approximately 1% of all malignancies [1]. Their incidence has been increasing noticeably in the last 30 years which can be credited to an increase in detection due to the advancement of diagnostic techniques [2]. PTCs ≤ 10mm are classified as papillary thyroid microcarcinomas (PTMC). Despite their increased incidence, the mortality rate has remained very low. Hemi- or total thyroidectomy remains the most common treatment of choice for patients with PTMCs, with the overdiagnosis of PTMCs leading to their overtreatment. In recent years, there has been an increase in the conservative management of PTMC, with treatment options including ultrasound-guided thermal ablation (UGTA), thyroidectomy ablation (RFA), and active surveillance (AS) as opposed to surgical excision. Recent publications have shown that AS is an effective treatment option, as more than 70% of PTMC lesions remaining stable or shrinking over time [3].
Study Design
This study took place in a single-center outpatient clinic in Bulgaria. Between 2011 and 2024, 117 patients diagnosed with PTC (T1aN0M0 and T1bN0M0) using FNA cytology (BETHESDA Category V - suspicious for malignancy or Category VI – malignant) were enrolled in this prospective, observational cohort study. Patients with other thyroid malignancies, aggressive PTC subtype on FNA cytology, tumor location close to the trachea or along the course of the recurrent laryngeal nerve (RLN), presence of regional lymph node metastasis or distant metastasis, and those < 21 years of age, were excluded from the study. The patients were included in the study when asymptomatic PTC was detected incidentally on thyroid ultrasound with a diameter of ≤ 10mm and FNA evidence of the low-risk classical variant. Additionally, we monitored patients with PTC with a diameter ≤ 15mm who opted to avoid surgery. Upon detection, patients were initially offered two different management options, either immediate surgery (IS), or AS. 106 patients selected AS and 11 patients chose IS due to anxiety and/or personal beliefs.
Active Surveillance
Patients who opted for AS were followed-up every 6 to 12 months with a series of blood tests focused on thyroid health, such as thyrotropin (TSH), free thyroxine (fT4), or free triiodothyronine (fT3), along with examinations for thyroglobulin and thyroglobulin antibodies. Basal calcitonin and CEA were also measured in the initial visit and then repeated every 2 years. Neck ultrasounds were utilized to assess tumor status and detect any emergence of suspicious lymph nodes or signs of metastasis. Ultrasound surveillance was performed every 6 months for the first 2 years and then once yearly. If patients reported hypothyroidism, they received prescriptions for levothyroxine. The patient follow-up durations ranged from 9 to 138 months. In this study, the average maximum tumor size during the initial and secondary measurement was established as the baseline tumor size to evaluate size enlargement in the future. When a tumor size increased ≥ 3 mm in 2 two consecutive visits compared to the established baseline, surgery was recommended due to rapid disease progression. However, if the tumor was not poorly located and/or there were no signs of lymph node metastasis, patients who wished to continue with AS were allowed to do so until the tumor size reached 15 mm, after which surgical removal was recommended. Due to the Covid-19 pandemic, some patients did not visit the office according to their planned appointments and were followed up with longer time gaps.
Postoperative Follow-Up
We continued to monitor the patients who opted for IS or who converted to surgery every 6-12 months to check for disease recurrence.
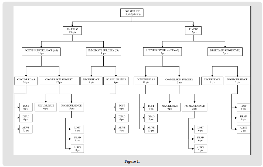
Out of our 117 patients, 100 were classified as having PTMC (T1aN0M0) and 17 had PTC≤15mm (T1bN0M0). 11 patients chose IS and 106 patients opted for AS. Of the 106 AS patients, 87 continued with AS for the entire duration of their follow-up while 19 patients converted to surgical management (Figure 1). Reasons for surgical conversion were size enlargement (n=6), suspicious lymph nodes identified via ultrasound (n=3), elevated calcitonin level (n=1), and patient preference (n=9). The surgical procedures included 13 hemi-thyroidectomies, 5 hemi-thyroidectomies with central neck dissection, and 1 isthmusectomy. Post-surgery, histological analysis revealed 13 cases of papillary thyroid carcinoma (PTC), 1 case of medullary thyroid carcinoma (MTC), and 5 cases of benign lesions. The TNM classification of patients included pT1aN0M0 (n=15), pT1bN0M0 (n=2), pT1apN1aM0 (n=1), and pT1bpN1aM0 (n=1). The lymph node metastases that were surgically removed ranging in size from 3-8 mm. None of the 117 patients showed any signs of disease progression in terms of clinical symptoms, metastasis, or morbidity (Figure 2).
The prevalence of thyroid carcinoma is rising globally, with the most frequently encountered histological variation being PTC [2]. When categorizing PTC by histopathology, PTC can be subdivided based on its gross findings, microscopic findings, and immunohistochemical findings [4]. Grossly, PTC can be classified as PTMC (≤ 10 mm) or papillary thyroid macro-carcinomas (> 10mm). Previously, PTMCs were only detected incidentally when examining thyroid tissue samples postoperatively for noncancerous thyroid lesions or in postmortem examinations. However, due to the rise of advanced diagnostic techniques such as ultrasonography and FNA, PTMC is being detected earlier. This early detection likely accounts for the increase in PTC incidence [5]. At the moment the standard treatment for PTC is surgical, with total or less-than-total thyroidectomies commonly pursued [1]. Despite the increased detection of PTC, the mortality rate has remained stable, indicating an overtreatment of this cancer. In lieu of these statistics, there has been an increased interest in more conservative treatment options for PTMC, such as RFA and AS. RFA is a minimally invasive alternative to thyroidectomies, and has been shown to have less bleeding time and a higher postoperative quality of life [6]. Several studies show that the 4-year clinical outcome of RFA is comparable to thyroid lobectomy for PTMC when accounting for local tumor progression and disease recurrence, which makes RFA a viable, less aggressive alternative to surgery for PTMC [7,8].
AS involves monitoring PTMC lesions for disease progression through regular follow-ups, and reserves surgical treatment for disease advancement or aggressive variants. PTMC tend t0 have a benign clinical course and a low mortality rate, making AS a reasonable treatment option [9]. Our study investigated AS as a conservative treatment option for PTMC. Active surveillance as an alternative treatment option to surgery for PTMC was an initiative started in Japan in the 1990s. Two pilot studies [10,11] demonstrated that asymptomatic PTMC did not frequently become clinically apparent and had a favorable outcome without resorting to surgical excision. Following the success of these studies, the American Thyroid Association added AS as an alternative to immediate biopsy and surgery for PTMC to their thyroid cancer management guidelines in 2015 [12]. Since then, multiple prospective studies on AS have been conducted throughout the world, including in the United States, Italy, South Korea, and more [13]. In Europe, a single-center prospective AS study in Italy was conducted by Molinaro et al., where 93 PTMC patients were followed for a median of 19 months. Of these 93 patients, only 3 patients (3%) showed signs of disease progression that required conversion to surgery [14]. Although large-scale prospective studies are limited, retrospective studies with greater patient populations have also been conducted. Reinke et al. identified 803 patients diagnosed with PTMC in Denmark between 1996 and 2005.
These patients were divided into 3 groups based on how they were diagnosed: incidentally at surgery, non-incidentally with symptoms suspected from the tumor index, and non-incidentally with symptoms suspicious of metastasis. All three of these groups were treated with surgery and their rates of disease recurrence were compared. It was found that PTMC lesions that were discovered incidentally and those that did not have suspicions of metastasis had the same low-level risk of recurrence, suggesting that these patients may have been suitable for AS [15]. In the Netherlands, Loncar et al. identified 1018 patients who were operated on for PTMC between 2005 and 2015. These patients were also divided into groups, with the third group (n = 199) having patients who had a preoperative high suspicion thyroid nodule or proven PTMC. Of these patients, only 7/199 (3.5%) had disease, alluding to the viability of AS in certain patient groups [16]. Despite the positive results AS displayed in numerous studies, it is still not standard of care for PTMC. In order for AS to become a more widespread treatment option, more detailed guidelines should be created in order to determine which PTMC lesions can be considered for treatment with AS. Even in Japan, where treatment with AS is becoming more frequent, indications for AS vary significantly between institutes [17]. The 2015 American Thyroid Association thyroid cancer management guidelines also do not provide specific recommendations for optimal patient selection based on risk-stratification [12].
In order to optimize patient selection, a detailed inclusion and exclusion criteria should be created to filter PTMC lesions for treatment with AS with the goal of creating a guideline that will supplement physician’s judgment on whether a patient contends for AS. Aside from having a size ≤ 1.0 cm, indications for AS include that the PTMC tumor have a well-defined border, is multifocal, attaches to the trachea at an acute angle, is separated from the trachea and recurrent laryngeal nerve (RLN) by normal thyroid tissue, has poor vascular supply on Doppler US, and the patient’s age ≥ 60 years [18]. Unfavorable PTMC features that warrant immediate surgery, and therefore should be included in the exclusion criteria for AS studies, are histological aggressive PTC subtypes, close proximity to or invasion of the trachea or RLN, presence of regional lymph node metastasis or distant metastasis, concomitant thyroid or parathyroid disease that require surgery and patient’s age < 20 years [13]. After inclusion and exclusion criteria for AS are defined, specific conditions for conversion to surgery from AS also need to be specified. Reasons for conversion include a change in patient’s treatment preference or disease progression, although the extent of disease progression that requires surgery is undetermined. Once patient eligibility for AS is met, patient preference and suitableness are important factors to consider when determining whether AS is an applicable treatment option or not. AS can cause psychological strain on a patient, which can manifest in variable ways such as anxiety or insomnia [18].
This may be especially true for younger patients, who are found to have baseline and overall anxiety levels [19]. Psychological strain can be addressed through proper patient education at the time of obtaining consent for AS. In our study, 11 patients chose IS over treatment with AS, with many of them preferring the tangibility of surgery over the possibility of disease progression under AS. For patients who chose AS, it was observed that ≥ 50% had a fear of disease progression in the 1st year of AS, which reduced to ≤ 20% after 3 years. As more studies regarding AS are published, physicians will be able to assure their patients that long-term AS is a safe option for PTMC. Financially, studies have compared the lifetime cost of AS and surgery, but the results differed based on the country the patients were receiving treatment in. Lifelong AS was more cost-effective in Japan and Hong Kong, but more expensive in Australia [13,18]. Patients need to consider their access to healthcare facilities and the cost of these facilities in respect to their individual healthcare systems before determining which treatment option is more viable to them. Many surgeons continue to prefer IS for PTMC due to its high survival benefit and reduced risk of disease recurrence [20]. Although long-term oncological outcomes are not significantly different between AS and IS [21], the risk of surgical complications, however small, do exist [22]. Therefore it is debatable whether the risks of surgical complications, as well as costs and cosmetic effects of surgical treatment, outweigh the benefit of AS.
A prospective study by Lui et al. in China compared the adverse events and quality of life of patients with PTMC treated with AS against patients who preferred IS. The results showcased that although the oncological outcomes for both groups were similar, the IS group had significantly higher rates of complications, such as temporary vocal cord paralysis or temporary hypoparathyroidism compared to the AS group. During the follow-up, it was noted that the main complaint of the IS group was neck scarring [23]. These findings support AS against IS for initial management in patients with PTMC. Furthermore, several studies show that conversion from AS to surgery after clinical progression of PTMC does not affect postoperative prognosis [24-26]. In fact, evidence shows that IS is associated with a higher incidence of unfavorable events when compared to conversion to surgery, suggesting that AS may be an adequate first-line management for PTMC without long term consequences [27]. Hwang et al. multicenter prospective study in Korea compared surgical outcomes for patients who chose IS to those who delayed surgery after AS. Despite the delayed surgical group having larger tumor sizes, multifocality, and higher rates of lymph node invasion, the rates of adverse effects such as postoperative hypoparathyroidism and vocal cord palsy did not differ between the two groups [28]. Therefore the management of PTMC with AS does not compromise on potential future conversion to surgical management in patients with disease progression.
The most significant concern regarding AS is that despite the general indolent course of PTMC, there are aggressive variants that are associated with tumor invasion and a poor prognosis [29]. The practicability of AS depends on being able to differentiate between aggressive PTMC variants that require immediate treatment from those that are suitable for AS. Molecular features and biomarkers can be used adjunctive to other diagnostic tools for the evaluation of PTMC. In particular, BRAF mutations have been strongly associated with advanced tumor stage at presentation, extra-thyroidal invasion, and lymph node metastasis [30,31]. Similarly, tumor histology can also indicate aggressive variants. The tall cell variant has been associated with a considerably higher rate of recurrence [32]. Although it is not always possible to identify the variant cell type through FNA at the time of PTMC diagnosis, it can still provide diagnostic value. Improvements in scientific research and modern technology, including the highly anticipated introduction of AI into healthcare, will likely assist in differentiating aggressive and advanced variants of PTMC.
As the incidence of PTMC continues to increase worldwide, the viability of conservative treatment options such as AS are being explored. The goal of AS is to minimize the overtreatment and risk of surgery without compromising on patient care. Appropriate patient selection for AS is of vital importance, because while a majority of PTMC lesions tend to be indolent and therefore suitable for AS, aggressive variants with poor prognosis are not unheard of and need to be identified and treated surgically. To effectively vet PTMC lesions suitable for AS, we need to take a step towards precision medicine and consider each patient on an individual basis. We recommend the collaboration of a multidisciplinary team to accurately assess PTMC lesions. Patient selection should be optimized with the use of inclusion and exclusion criteria, while also using ancillary affirmatory techniques such as histological or genetic testing if necessary. Other factors such as a patient’s financial means and psychological wellbeing also need to be taken into consideration. Further studies on AS that include larger and more diverse patient populations would be useful in quelling patients’ dubiety in AS and in gaining a better understanding about the conservative management of PTMC.
• Author 1: The author declares that there is no conflict of interest regarding the publication of this paper.
• Author 2: The author declares that there is no conflict of interest regarding the publication of this paper.
• Author 3: The author declares that there is no conflict of interest regarding the publication of this paper. • Author 4: The author declares that there is no conflict of interest regarding the publication of this paper.
• Author 5: The author declares that there is no conflict of interest regarding the publication of this paper.
• Author 6: The author declares that there is no conflict of interest regarding the publication of this paper.
The authors have no acknowledgements to disclose. Author 1 has self-funded the research.
